
脉诊是通过切摸寸口脉象以了解病情的诊断方法,又称切脉、诊脉、按脉、持脉,为中医“四诊”之一。脉象是医者以手指感知动脉搏动所呈现的综合形象,包括脉动的深浅、快慢、强弱及节律是否整齐等。正常脉象应不浮不沉、不快不慢、中和有力、节律均匀,称为“平脉”。有病时所出现的异常脉象称为病脉,常见者有浮、沉、迟、数、滑、涩、虚、实、缓、弱、结、代、促、紧、弦、洪、细等二十余种。临证必须结合脉象的多方面特征综合分析,不可仅凭一象而妄下结论。

其实对于大多数健康人而言,学习脉诊,刚开始不需要掌握繁杂的二十多种病脉变化,只需牢牢记住“有胃、有神、有根”这三大核心特征即可判断大体的健康状态。“胃、神、根”从不同层面反映人体正气的盛衰、脏腑的协调及生命活动的稳定程度,三者相互联系、不可分割,是认识脉象本质的核心内容。
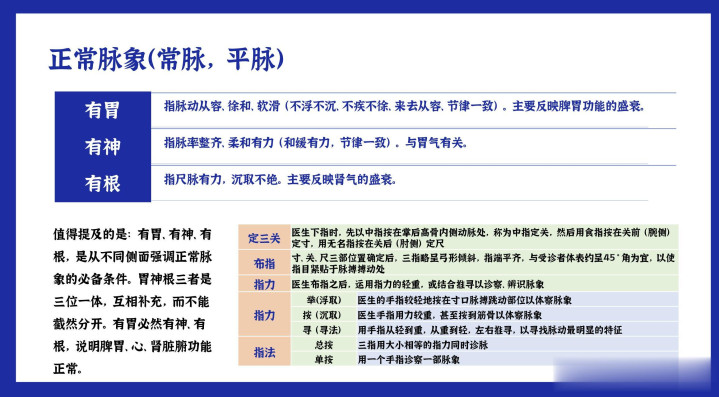
所谓“有胃”,指脉中具有胃气。胃气为后天之本,是气血生化之源。脉有胃气,则表现为从容、徐和、柔软而不涩滞,节律均匀而不紊乱。平人脉象不浮不沉、不快不慢,从容和缓,即为有胃气之象。即便在疾病状态下,脉虽见浮、沉、迟、数等变化,只要仍具冲和柔润之势,亦属有胃。若脉象少胃气,则提示正气受损,病情已有内伤;若脉象全无胃气,多属真脏脉,常为病情危重、预后不良之象。因此,脉有无胃气,对判断疾病的轻重、转归与生死具有重要意义。
“有神”是指脉象中具有神气,即脉动中所体现的生命活力与气血充盈状态。总体而言,脉律整齐、柔和而有力,即为有神之象。即使弦、紧、实等偏盛之脉,若仍不失柔和,应指有力而不僵硬,亦可称为有神;微、弱之脉若不至散乱而全无力量,也仍属有神。反之,脉象虽大而空、虽数而乱、虽沉而绝,多为无神之脉,无神多提示正气大衰,为病情危重之征。临床上常言“有神则生,无神则死”,足见其在预后判断中的重要价值。
“有根”是指脉象在沉取时仍有根基,尤以尺脉为要。尺部沉取有力,脉来不断,即为有根。有根主要反映肾气是否充足。肾为先天之本,主藏精,司生长、发育与生殖,又为一身阴阳之根。尺脉有力,提示肾气尚存,生命根基稳固;尺脉虚弱、沉取乏力甚至断绝,则提示元气衰败,病情多属严重。临床上即使他部脉象表现异常,只要尺脉尚有根力,往往仍有可治之机。
“有胃、有神、有根”虽各有侧重,但本质上同属正气充盛、气血调和之象,三者在临床中往往互为表里、相互印证。有胃多能生神,有神必赖有根,有根则胃气易旺,因此三者实为一体而不可孤立看待。诊脉时,若三者兼具,即可判为平脉;若三者缺一或缺二,均提示病脉;若三者皆无,多属危候。掌握这一原则,是学习脉诊由繁入简、由象及本的关键所在。

另外,由于脉诊是中医四诊之一,历代医家积累了大量经验,但对初学者来说,常常感觉“道理都懂,手下就是摸不出来”,于是容易重舌诊、轻脉诊,错过了很多练习的机会。其实学脉诊和学其他中医技术一样,离不开“理论+实践”两条路,一边看书明白原理,一边在真实病人身上反复体会。随着临床经验增加,越到后面越会发现,脉诊在辨证中不可替代,也常常会为早年练得不够多而感到遗憾,所以越早重视、越早动手越好。
《内经》中把脉诊讲得非常详细,从生理、病理到诊法都提到了。比如说,“脉弱而滑”说明有胃气;肝脉在健康状态下是弦而和缓的,病理状态下则会出现弦脉、弦数脉、弦细脉等不同变化。通过观察不同脏腑在不同季节、不同疾病下的脉象差异,可以理解脏腑功能的变化以及病情的轻重。这就说明,学脉诊不仅是摸脉,更是要理解脉象背后的生理病理意义。

《伤寒论》里很多方子都是先看脉象再决定用药,脉象变化也能反映药物的效果。比如少阴病时脉微,说明阳虚,药物调理后脉象逐渐恢复,就能看到阴阳气血的变化。学习脉诊,需要多读经典,多在实践中对比、体察,慢慢就能在指下感受到脏腑阴阳的状态,从而把握病情和治疗方向。
另外,学习脉诊的核心方法,不是死记二十多种脉象,而是通过“对比”来体会。什么是平脉,什么是病脉;同一种弦脉,在不同疾病中有什么不同表现,这些都要靠反复比较去理解。脉象不是简单的心跳快慢,而是包含了阴阳、气血、脏腑盛衰的综合信息。年龄、体质、季节、情绪都会影响脉象,因此更要在大量对比中,逐渐形成自己的“指下标准”,做到以常达变,而不是机械套用书本结论。
真正把脉学进去,还要把经典和临床结合起来。《内经》《伤寒论》中的许多条文,都是先从脉入手,再谈证候和用药,说明脉象本就是临床决策的重要依据。长期坚持在实际诊疗中看脉、对脉、验脉,慢慢就能体会到脉象与阴阳气血变化之间的对应关系。学习脉诊不是速成的过程,而是靠年复一年的积累,在比较中进步、在实践中领悟,最终才能真正把“指下之脉”转化为“心中之证”。